扫描二维码关注我们
汇策-深圳晟安电磁
专业第三方电磁检测服务机构
400-878-8598
提供车载互联系统全链路测试服务,覆盖蓝牙、WiFi、车联网通信等功能与兼容性验证,保障车载设备稳定互联、数据传输安全。
2026 HiCar 认证分5大阶段,需3套台架+1台整车,...
eCall 多国认证差异大,欧盟需UN R144、俄罗斯要E...
eCall 是事故自动紧急呼叫系统,欧盟/阿联酋/俄罗斯已强...
eCall 测试失败80%集中在MSD传输、GNSS定位、语...
Carlink 认证失败多因连接不稳定、交互异常等问题,晟安...
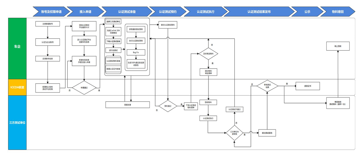
2026 ICCOA Carlink 认证分5大阶段,需准备...
ICCOA Carlink 是OPPO/vivo/小米联合发...
HUAWEI HiCar 是华为全场景智慧出行方案,实现手机...
HiCar 认证失败多因连接不稳定、语音异常等,晟安提供7天...
专业顾问1对1沟通,定制EMC检测方案
深圳市坪山区碧岭街道碧岭社区坪山金碧路543号忠诚科技大厦801B
400-878-8598 (7*24小时服务)
15914516642
添加微信咨询
※ 请填写真实信息,我们将第一时间与您联系!
注意:每日仅限20个名额
免费评估检测方案和报价
广州分公司
地址:广州市黄埔区云埔街源祥路96号弘大商贸创意园5号楼605房
深圳分公司
地址:深圳市坪山区碧岭街道碧岭社区坪山金碧路543号忠诚科技大厦801B
上海分公司
地址:上海市奉贤区星火开发区莲塘路251号8幢
芜湖分公司
地址:安徽省芜湖市镜湖区范罗山街道黄山中路金鼎大厦1411
咨询服务热线400-878-859815914516642
扫码添加微信咨询